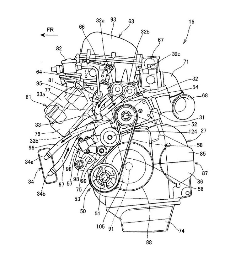
Egy kiszivárgott szabadalmi rajz bizonyítja, hogy a Honda a Kawasakit követve szintén egy kompresszoros blokkot tervez. A kikerült rajzok nem sok minden tárulnak el - annyit látni, hogy a feltöltő a bal oldalon csatlakozna a blokkhoz.
A most kikerült rajz megerősíti a bő két éves pletykát - eredetileg ugyan az NC platform megfújásáról volt szó, ráadásul úgy, hogy a tank alatti tárolót foglalná el a feltöltő, a mostani rajzokon viszont egy másik, sokkal kevésbé előre döntött blokk látható.






![Der neue Mercedes-Benz C 400 4MATIC elektrisch. Energieverbrauch kombiniert: 18,6-14,2 kWh/100 km | CO₂-Emissionen kombiniert: 0 g/km | CO₂-Klasse: A [1] Exterieur: AMG Line; MANUFAKTUR opalithweiß metallic bright [1] Die Angaben sind vorläufig. Es liegen bislang weder bestätigte Werte von einer amtlich anerkannten Prüforganisation noch eine EG-Typgenehmigung noch eine Konformitätsbescheinigung mit amtlichen Werten vor. Abweichungen zwischen den Angaben und den amtlichen Werten sind möglich. //The all-new Mercedes-Benz C 400 4MATIC electric. Energy consumption combined: 18,6-14,2 kWh/100 km | CO₂ emissions combined: 0 g/km | CO₂ class: A [1] Exterior: AMG Line; MANUFAKTUR opalithe white bright [1] The information is provisional. Neither confirmed values from an officially recognised testing organisation nor an EC type approval nor a certificate of conformity with official values are available to date. Deviations between the data and the official values are possible.](/media/images/Original-50543-26c0043-001.format-jpeg.max-370x278.jpg)


