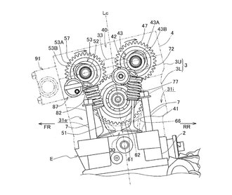
Úgy tűnik, hogy a Honda egy változó szelepvezérléses CBR-t tervez, legalábbis erre utal a legújabb szabadalmi rajzuk, amelyen egy változó szelepvezérléses soros négyhengeres látható. A Hondának nagy tapasztalata van a változó szelepvezérlésekben, gondoljunk csak a VFR800 sorozatra, és sportmotoroknál sem szokatlan a megoldás, a Suzuki GSX-R1000 is egy, a Hondáétól eltérő, de nagyon ötletes VVT technológiát használ.
A Honda új változó vezérlésénél még érdekesebb, hogy a szabadalmi rajzon a blokkot egy CBR1000RR-be rajzolták, bár ezekben az esetekben a körítés csak jelzés értékű. Ebből az utalásból viszont sejthető, hogyan tervezik a jövőben tartani a lépést a konkurensekkel, anélkül, hogy alapjaitól új motort rajzolnának - illetve egy VTEC CBR1000RR felbukkanása még jobban elodázná a régóta pletykált V4-es RFV1000 bemutatását.
Más vélemények szerint a változó szelepvezérlés nem azért szükséges a Fireblade számára, hogy felvegyék a versenyt a Panigale V4-gyel, hanem az Euro5 bevezetésére készülnek, tehát nem a több lóerő a cél, hanem az alacsonyabb fogyasztás.













