A Suzukinál korszakhatárt fog jelenteni a készülő soros kéthengeres platformjuk, amelyről újabb szabadalmi rajzok kerültek elő, amiken ezúttal a V-Strom 650 utódját láthatjuk.
A Suzuki az elmúlt években látványosan visszavett a fejlesztésből, például 2021-re eddig csak új fényezéseket mutattak be, a legutóbbi két újdonságuk, a V-Strom 1050 és a Katana is leginkább csak optikai csomagnak számítanak. Az utolsó, alapjaitól új modellük a GSX-R1000 volt még 2017-ben.
Vélhetően azért, mert a kapacitásaikat az új soros kéthengeres platform köti le, melyre egyaránt lehet naked bike-ot és túraendurót építeni, sőt, szükség esetén turbófeltöltővel is el lehet látni. A várhatóan 700 köbcentis blokk 70-től kb. 150 lóerőig lesz használható különböző konfigurációkban.
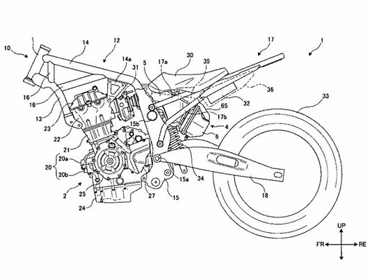
A turbós vonalat mintha mostanában félrerakták volna, és az utóbbi időben a szívó változatok fejlesztése lenne a fő irány. A mostani rajzokon igen valószínű, hogy egy túraenduró látható, mélyebb olajteknővel, magasabb üléssel, más vázelrendezéssel és szokatlan módon elhelyezett airbox-szal.
Az airbox a korábbi, naked bike-okról szóló szabadalmakon a blokk felett volt, a szívócső pedig szinte függőlegesen vezetett a fojtószelepházhoz. A mostani rajzon viszont a fojtószelepház vízszintesen van az ülés alatt, az airbox pedig a hátsó gátló felső bekötése mögött található.
Ez az elrendezés nagyobb üzemanyagtankot enged, illetve kihasználja, hogy a magasabb ülés alatt több hely adódik. Mivel ezeknél a motoroknál nem szokás kihasználni a ram air hatást, így nem jelent semmilyen hátrányt a hátra kerülő airbox. A kerék által felvert kosz sem jelent problémát, ugyanis a karosszéria belsejébol szívja a levegőt.
A Suzuki a soros kéthengeres platformot már legalább hét éve fejleszti, de még mindig nincs jele annak, hogy hamarosan indítanák a gyártást, nem készültek kémfotók, nincs híre működő prototípusnak, nincsenek tanulmányok - emiatt valószínűnek tűnik, hogy 2022 előtt nem számíthatunk a bemutatásukra.











