A megoldás úgy néz ki, mintha számolnának azzal, hogy a kompresszor utólag beépíthető legyen, mint mondjuk egy Screamin' Eagle tuningalkatrész. Ez egyébként illene is a Harley filozófiájába, hiszen a Screamin' Eagle márkával nem csak kiegészítőket, hanem a technikába mélyen belenyúló, komoly tuningcuccokat is árulnak a motorjaikhoz. Nem állnak meg a kipufogónál vagy egy légszűrőnél, hanem módosított váltót, big bore kitet, sőt, komplett, 131 köbinches (2146 köbcentis) blokkot is kínálnak az ügyfeleknek.
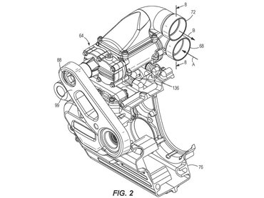
A Harley által megálmodott kompresszor a kialakításából adódóan alacsony fordulaton hoz brutál nyomatékot, vagyis más iskolát képvisel, mint a Kawasaki H2 centrifugális kompresszora, melynek a magas fordulaton leadott csúcsteljesítmény az erőssége. Viszont nem a feltöltőről szól a szabadalom, hanem a beépítés módjáról.
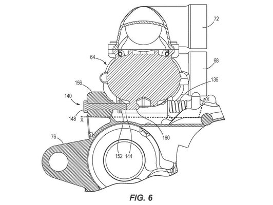
Mivel a motorról egy szíj hajtja a kompresszort, a szíjnak valamilyen módon biztosítani kell a megfelelő feszítést - normál esetben egy feszítőgörgővel oldanák meg, a Harley viszont más megközelítést választott. Az egész kompresszor egy sínre van szerelve, amellyel előre-hátra lehet mozgatni, a sín elején lévő rugók pedig folyamatosan ellent tartanak a szíjnak, így az mindig feszes marad, akkor is, ha a szíj öregszik és a nyúlik, vagy ha módosítják a kompresszor meghajtásának áttételét más méretű szíjtárcsákkal.
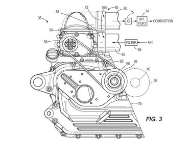
Viszont azzal, hogy a kompresszor nem fixen rögzített, további problémák merülnek fel, például a szívócsövet is újra fel kellett találni. Logikus lenne egy rugalmas cső, de a Harley inkább csúszó szelvényekből álló merev torkot tervezett, melyben a megfelelő tömítettséget O-gyűrűk biztosítják. Ez egyfelől optikailag jobban néz ki, mint egy gumiharang, illetve tartósabbnak ígérkezik.
A rendelkezésre álló információk alapján a kompresszor fejlesztése már évek óta folyik, azt viszont nem tudni, hogy a More Roads filozófiát (új modellekkel új műfajokban próbálkozás) leváltó Hardwire irányba (régi értékek mentén a régi vásárlók kiszolgálása) belefér-e. Az szintén kérdéses, hogy valaha szériagyártásba kerül-e, és ha igen, akkor alapból része lesz-e a modelleknek, vagy kizárólag a Screamin' Eagle katalógusból lesz rendelhető?












