Akár tetszik, akár nem, egyszer el kell engednünk a benzin kezét; ha máskor nem, hát legkésőbb akkor, amikor már annyira körülményes lesz a kitermelése, hogy nem adja ki a matek. Ha ez még valójában nem is a holnap, hanem a holnapután gondja, a verenyfutás már megy, mert most derül ki, ki milyen alternatívát kínál majd, és aki végső időpontra begyűjti a megfelelő technológiai tapasztalatot, előnyt élvez majd. Közlekedni ugyanis fogunk. Nemrég a Kawasaki mutatta meg, hogy a hidrogén üzemre állított H2 blokkal milyen lehetőséget csiszol a jövő motorosainak. A Suzuki szélesebb körben támad, az ő elképzelésük a hidrogénes Burgman.

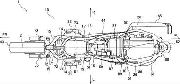
A Suzuki-féle hidrogénes Burgman nem új ötlet, a 2023-as Tokyo Mobility Show-n már mutattak néhány látványtervet, az új tervrajzokon már erősen módosították a hidrogén tárolására szolgáló tartályok elhelyezkedését. Korábban egy ilyen tárolóegységet álmodtak, közvetlenül a motor elé. Az új terveken már két különálló hidrogéntartályt láthatsz, az egyik az ülés alatt, a másik a taposólemez alatt kapott helyet.

Az egytartályos konstrukcióval a két kisebbet könnyebben lehet úgy elhelyezni, hogy a már létező, használatban lévő Burgman vázat ne, vagy inkább csak kis mértékben kelljen módosítani. Az eredeti tervekkel az volt az egyik legnagyobb baj, hogy a tengelytáv 1793 milliméterre nőtt 1590-ről, ami finoman szólva is jelentős, és nem tesz kifejezetten jót mondjuk a városon belüli kezelhetőségnek. Az új konstrukcióval ezt egyrészt jelentős mértékben negálják, másrészt a gyártási költségeket könnyebb realizálni, ha nem vagy kevésbé kell újraálmodni a robogó acélvázát.









