A Honda új szabadalmi rajzai arról árulkodnak, hogy a Gold Wingnél már bevezetett Hossack-féle (feltalálója: Norman Hossack) első futóművet további modelleknél is használnák - például naked bike-nál vagy robogón.

Az egyik rajzon úgy néz ki, mintha a CB1100-ra akasztották volna a lengőkaros első futóművet, de van olyan is, ami egy C125 Super Cubra képzeli oda.
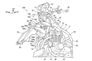
A Hossack rendszer előnyei közé tartozik a hagyományos villákkal szemben, hogy a kormányzásról leválasztja az úthibák ütéseit, illetve kevésbé bólint fékezéskor, és gyorsítás vagy lassítás közben a tengelytáv sem változik.
Arról nem tudni, hogy csak elméleti szinten foglalkoztak a kérdéssel, vagy valóban bevetik ezt a megoldást a Gold Wingen kívül is.











