A Harley-Davidson egy új változó szelepvezérlést szabadalmaztatott, amellyel a léghűtéses V2-eseiket tennék jobbá, illetve ezzel megoldható lenne, hogy a régi blokkok tovább éljenek, és ne nyírják ki őket a szigorodó környezetvédelmi normák.
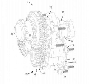
A Harley VVT rendszere meglehetősen összetett, ami leginkább annak köszönhető, hogy olyan blokkokkal kell majd csodát tennie, amik tervezésénél még szó sem volt ilyesmiről. A nagyon érdekes és egyedi megoldással szívó- és kipufogóoldalon egyaránt módosítható a vezérlés.
Erre a megoldásra nem azért van szükségük, hogy plusz teljesítményt és nyomatékot találjanak, hanem hogy az emissziót lejjebb vigyék. Még nem tudni, hogy melyik modellekben fog megjelenni, az egyik szabadalmi rajzon ugyan a Fat Bob sziluettje szerepel, de ez önmagában nem jelent semmit - a Milwaukee-Eight blokkok elég korszerűek ahhoz, hogy komoly belenyúlás nélkül még elketyegjenek, viszont a Sportster sorozat már régi ahhoz, hogy szükség legyen erre a fejlesztésre.













