A Kawasaki 2013 óta dédelgeti a háromkerekű motor ötletét, és azóta időről időre előállnak valamivel, ami jelzi, hogy nem küldték le a terveket az iratmegsemmisítőn. Az eddig csak Concept-J néven emlegetett háromkerekű most már szabadalmi rajzokon is megjelent.
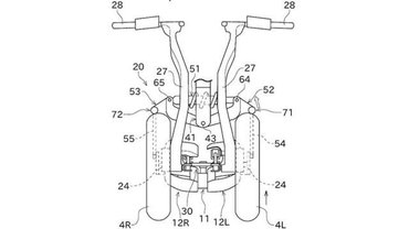
Nem a teljes motor látható, csak az első futómű, tehát ebből még nem lehet biztosan megmondani, hogy elektromos, hibrid, belsőégésű, váltós vagy automata lesz-e a jármű, csupán bemutatják, hogyan dőlne be a két első kerék a kanyarban.
Az látszik, hogy megoldásaiban hűen követi a tanulmányt, a két első kerék külön lengőkarokat kapott, viszont a két kerékhez egyetlen, keresztbe fektetettt rugóstag tartozik. A kerekek mondössze egyetlen ponton kapcsolódnak össze, a kormánytengelynél, azt leszámítva függetlenek.
A 2013-as Concept-J-hez képest a legnagyobb különbség, hogy a motor tengelytávja fix, nem változtatható úgy, ahogy azt 8 éve elképzelték.
Nem valószínű, hogy ez a konkrét modell valaha szériagyártásba kerülne, de bizonyos megoldásairól, például a futómű elrendezéséről azért el lehet képzelni, hogy a következő tíz évben egyszer csak megjelenik.












