Szia Zsolt! Azért írtam rád a fészbúkon, mert van egy nagyon komoly probléma (igazából több is, de szerintem ez a legsúlyosabb) a VW-konszern 2.0 TDi jelű adagolófúvókás dízelmotorjaival. Ezeknél az olajszivattyú-meghajtás egy alkatrésze alulméretezett, gyárilag hibás konstrukció. Szerintem az összes CBAA, CBAB, CBBB, BVH, BRT, BVE, BWV, BMA, BMP, BMP, BUZ, BMR motortípust érinti a probléma, ezért mindenképpen foglalkozni kellene vele, sok autótulajdonost érint. Nálunk a műhelyben volt olyan autó, ami új korától magyar, egygazdás, rendes, márkaszervizes múltja van, mégis 120 ezer kilométernél beadta a kulcsot. Kezdetben pl. a BKP-motorokon a főtengely egy rövid lánccal hajtotta a hátsó balansztengelyt. Az meg fogaskerékkel az első balansztengelyt, ami pedig a hatszöggel az olajszivattyút. Agyrém nem? Olyan puha volt a lánckerék, hogy 120-150 ezer kilométer elég volt ahhoz, hogy a kiegyensúlyozótengelyek "lerángassák" róla a fogakat! Teljesen simára kopott lánckereket is láttam! Ezt később leváltották közvetlen fogaskerék-hajtásra. ami megoldotta a lánchajtás és lánckerék problémát, de az olajszivattyú meghajtásáért felelős hexagont ettől még meghagyták... Amit a neten árulnak 200 ezerért (a VW hivatalos ára 250 000 HUF körül van), az a komplett balansztengely-olajszivattyú egység. Elvileg átépíthető vele a régi lánchajtás, de a probléma azzal csak némileg csökken, hisz ott a hatszögletű pálcika ebben is. A gyártó tudtommal nem ismeri el a hibás teljesítés, illetve hibás konsrukció tényét, és csak azokat a tulajdonosokat kártalanítja, akiknek az autója fiatalabb három évnél vagy kevesebbet futott 100 ezer kilométernél, már ha a fenti hiba miatt megsült a motor. Erről én magam kaptam tájékoztatást telefonban a Porsche Hungáriától. Amúgy a probléma ismert a hazai autójavító társadalomban, rengeteg műhely cserélt vagy újított már fel ilyen motort a szivattyúhajtás hibája miatt. Felháborít a VW hozzáállása a dologhoz, és úgy gondolom, az embereknek itthon is joguk van tudni (ha tájékozódni kívánnak), hogy milyen problémák és költségek várnak rájuk, ha ilyen motorral szerelt autót üzemeltetnek. Mellékletben küldöm saját fotóimat és alább egy pár linket a netről a teljesség igénye nélkül e témában. Különösen ezt a szerkezeti és ezt a kotyogást jól bemutató videót ajánlom figyelmetekbe! Jó munkát a szerkesztéshez, kíváncsian várom a megjelenést! Üdv Zolesz
A Zoli által mellékelt linkek között találtunk pár igen érdekeset. Például létezik fogaskerekes átépítő szett a meglevő láncos helyett, nem olcsó, de úgy tűnik, legalább az is az ominózus, hatlapú tengellyel működik.
Maga az alkatrész egyébként nem drága, egy brit oldalon húsz fontért megkapható. Csak vegye idejében észre az ember, hogy közeleg a hiba...
Egy angol illető pedig alapos elemzést tett közzé a problémáról, a fontosabb részeit le is fordítom, mert jó az írás:
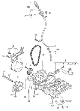
...a régebbi VW-Audi-motorok olajszivattyúját egy rövid lánc hajtotta közvetlenül a forgattyústengelyről. Mivel a láncon csekély volt a terhelés, ezért ez a megoldás roppant tartósnak bizonyult. De amióta bevezették ezekben a négyhengeres motorokban a két, egymással szemben forgó kiegyensúlyozótengelyt, s nem találtak máshol alkalmas lehajtást ezeknek, mint az olajszivattyú volt helye az olajteknő aljában. Kifejlesztettek tehát egy olyan új egységet, amelyet rendkívül erős lánc hajt, s magában foglalja az olajszivattyút és a kiegyensúlyozótengelyek kihajtását. Ezzel új probléma keletkezett.
Az olajszivattyút ugyanis az új rendszerben - és csak a 2.0 TDI-motoroknál, amelyekben van kiegyensúlyozótengely - a második kiegyensúlyozótengely közepéről, egy hatlapú tengellyel hajtják meg. Nos, az a kis hatlap egy idő után elkezd mocorogni, lassanként lenyalja a sarkait, majd egy óvatlan pillanatban elfordul. Ilyenkor a következő sorrendben mennek tönkre a rendkívül kenésigényes és drága alkatrészek: 1) turbó, 2) hidrotőkék (16 db), 3) maguk a kiegyensúlyozótengely-csapágyak, 4) az adagolóelemek. A hiba mértéke sokszor akkora, hogy gazdaságilag nincs értelme felújítani a motort, csak a csere segít.
Ez a probléma az írás szerint már 70 ezer mérföldnél (112 ezer kilométer táján) előfordul egyes esetekben, s nincs pontos módszer a hiba elodázására, bár a gyakoribb olajcsere és a hirtelen fordulatszám-változások kerülése biztosan segít. Érdekes egyébként, hogy az angol illető még arról ír, hogy a hatlapú tengely egy belülről bordás csonkot hajt, s mennyivel jobb lenne, ha az is sima hatlapfej lenne, mert úgy talán nem koptatná annyira a tengelyt. Én úgy látom, hogy ami példát most elővesznek, az már mind negatív hatlapos, tehát úgy tűnik, ezzel a problémával foglalkoztak. De ettől még elnyíródik.
- x -
A poszt megjelenése után egy olvasónktól kiegészítés is érkezett a témához, ami azt mutatja, a probléma több motort érint, mint ami pedig már eddig is kiterjedt körűnek tűnt:












